식품·화장품 등에 쓰는 실리카(SiO2) 나노입자가 사람 줄기세포로 만든 중뇌 오가노이드에서 세포를 죽이지 않아도 태아 뇌 발달 핵심 과정인 도파민 신경계 형성과 신경 네트워크 성숙을 약하게 만들 수 있다는 연구결과가 나왔다.
한국생명공학연구원(이하 생명연) 이미옥 책임연구원팀은 국가독성과학연구소 이향애 박사팀과 공동연구로 인간 줄기세포 유래 중뇌 오가노이드를 활용해 실리카 나노입자 노출이 인간 뇌 발달 초기 과정에 미치는 영향을 분석하고 이런 변화를 규명했다고 8일 밝혔다.
실리카는 식품을 고르게 섞는 첨가물(E551)과 화장품, 의약 소재 등에서 널리 쓰인다.
그러나 나노미터 크기로 작아지면 세포 안으로 들어가거나 생체 장벽을 통과할 가능성이 커져 기존 큰 입자 기반 독성평가를 그대로 적용하기 어렵다는 문제가 있다.
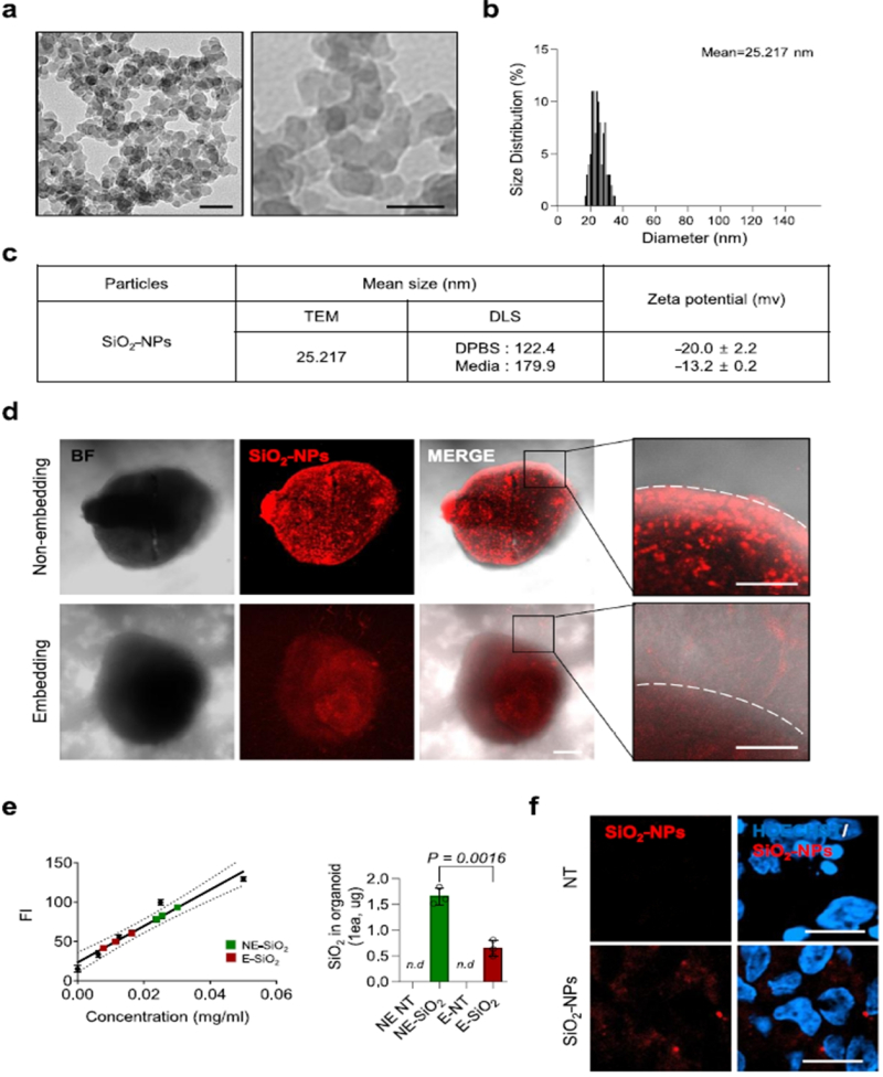
연구팀은 실제 사람의 중뇌 오가노이드를 제작했다.
중뇌는 몸 움직임과 감정 조절을 담당하는 도파민 신경세포가 형성되는 핵심 영역이다.
연구팀은 이 오가노이드가 자라는 초기 단계에 실리카 나노입자를 노출했다.
분석결과 오가노이드에서 세포가 대량으로 죽는 뚜렷한 독성이나 세포 사멸은 나타나지 않았다.
대신 뇌 바탕이 되는 신경 전구세포 증식이 줄었고, 도파민 신경 전구세포와 성숙 도파민 신경세포 표지자 발현이 선택적으로 약해졌다.
연구팀은 전체 신경세포 분화가 크게 감소하지 않았다는 점에서 특정 신경계 계통에만 선택적 영향이 나타난 것으로 해석했다.
아울러 신경세포끼리 신호를 주고받는 과정도 약해졌다.
연구팀은 칼슘 신호전달이 저해되고, 신경 네트워크 전기생리학적 활동이 떨어져 기능적 성숙이 방해받는 변화를 확인했다.
특히 분자 수준에서 뇌 발달 스위치 역할을 하는 신호경로 인산화가 감소했고, 전사체 분석에서도 신경발달 및 시냅스 기능 관련 유전자 발현이 전반적으로 억제됐다.
신경염증 반응과 산화환원 신호 교란 포착세포 내 에너지 대사와 관련된 변화도 관찰했다.
이를 통해 연구팀은 오가노이드 안 활성산소종(ROS) 수준이 감소하는 현상과, 뇌를 보호하는 성상세포가 필요 이상으로 활성화하며 염증성 사이토카인 발현이 늘어나는 신경염증 반응을 확인했다.
이런 변화들은 즉각적인 손상을 일으키지는 않지만, 시간이 지나면서 뇌 발달의 흐름에 영향을 미칠 수 있는 조용하지만 지속적인 변화로 작용할 수 있다.
이번 연구는 나노물질의 영향이 단순히 세포를 죽이느냐의 문제가 아니라 뇌가 자라는 과정 자체를 미세하게 변화시킬 수 있음을 보여주는 것으로, 사람의 뇌 발달을 닮은 모델을 통해 이런 변화를 직접 확인했다는 점에서 의미가 크다.
특히 향후 식품·화장품·환경 분야에서 나노물질의 안전성을 평가할 때 성인뿐 아니라 태아와 어린이처럼 발달 단계에 있는 사람들을 고려해야 함을 시사한다.
이미옥 생명연 책임연구원은 “이번 연구는 일상에서 사용하는 물질이 세포를 죽이지 않더라도 사람 뇌가 자라는 과정에는 영향을 줄 수 있다는 점을 보여준다”며 “사람의 발달 단계를 반영한 정밀한 안전성 평가가 앞으로 더욱 중요해질 것”이라고 말했다.
한편, 이번 연구는 생명연 김서현·이영선 연구원이 제1저자로 수행했고 연구결과는 지난 1일 국제학술지 ‘저널 오브 해저드스 머티리얼즈(Journal of Hazardous Materials)’에 게재됐다.







