한국생명공학연구원(이하 생명연)이 퇴행성 관절염의 진행을 억제하는 핵심 단백질의 작용 원리를 세계 최초로 밝히고, 연골 손상을 근본적으로 막을 수 있는 새로운 치료 전략을 제시해 화제다.
이번 연구는 기존 치료법이 통증 완화에 머물던 한계를 넘어 질병 자체의 진행을 늦출 수 있는 치료제 개발로 이어질 수 있을 것으로 기대된다.
치료제 없는 퇴행성 관절염
퇴행성 관절염은 노화, 비만, 반복적인 관절 사용 등 다양한 요인으로 인해 관절 연골이 점진적으로 닳아 없어지는 질환이다.
뼈와 뼈 사이 충격을 흡수하고 움직임을 부드럽게 하는 연골이 손상되면 통증과 염증을 유발하고 운동기능 저하로 이어진다.
이는 특히 고령층에서 발병률이 높아 국내 65세 이상 인구의 약 80%가 겪는 것으로 알려졌다.
그럼에도 현재 이에 대한 근본적 치료법이 없어 소염진통제나 주사 치료로 증상을 완화하는 데 초점이 맞춰진 실정이다.
때문에 연골 파괴 과정을 직접적으로 억제해 손상을 늦추거나 멈출 수 있는 새로운 분자 표적 발굴이 중요한 연구 과제로 제시되고 있다.
연골 지키는 SHP 단백질
생명연 국가바이오인프라사업본부 이철호·김용훈 박사팀은 충남대병원 김진현 교수팀과 공동연구로 단백질 ‘SHP(NR0B2)’가 연골을 보호하는 핵심 조절 인자임을 규명했다.
SHP는 고아핵수용체 계열에 속하는 전사조절 인자로, 특정 유전자들의 발현을 조절하는 기능이 있지만 퇴행성 관절염에서의 역할은 그동안 명확히 드러나지 않았다.
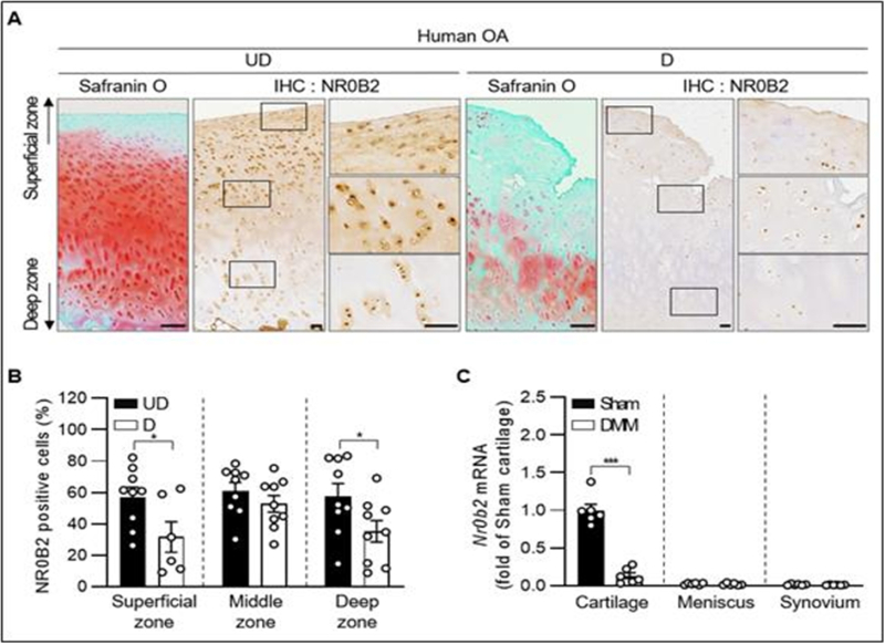
연구팀은 환자의 연골 조직과 동물 모델을 분석한 결과 질환이 진행될수록 SHP의 발현 수준이 현저히 감소하는 경향이 확인됐다.
이는 SHP가 연골을 보호하는 데 중요한 역할을 하며, 그 기능이 약화될 경우 관절 손상이 가속화된다는 점을 의미한다.
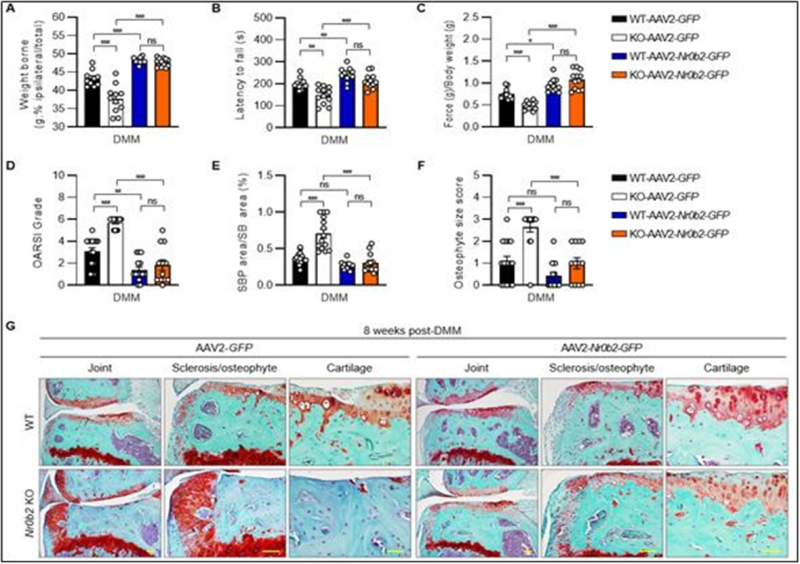
실제 동물실험 결과 SHP 단백질이 결핍된 쥐는 통증 반응이 증가하고 연골 손상이 빠르게 진행되는 등 관절염 증상이 악화됐다.
반면 관절 내 SHP를 보충하거나 과발현시키자 연골 손상이 감소하고 관절 기능이 개선되는 효과가 나타났다.
아울러 연구팀은 SHP가 작용하는 분자적 메커니즘도 규명했다.
SHP는 연골 조직을 파괴하는 효소 ‘MMP-3’와 ‘MMP-13’의 생성을 억제하는데, 이 과정에서 염증 반응을 조절하는 신호전달 경로를 차단해 연골기질분해효소의 발현을 억제하는 역할을 한다.
이는 SHP가 신호 체계를 억제함으로써 연골기질분해효소의 발현을 줄여 결과적으로 연골의 구조적 안정성을 유지하는 데 기여한다.
이를 토대로 연구팀은 SHP를 활용한 유전자 치료 가능성을 제시했다.
연구팀이 SHP 유전자를 탑재한 '아데노 부속 바이러스(AAV)'를 관절강에 주입한 결과 이미 관절염이 진행된 동물 모델에서도 연골 손상이 억제되고 통증이 뚜렷하게 감소하는 효과를 확인했다.
이 박사는 “이번 연구는 SHP 단백질이 퇴행성 관절염의 발생과 진행 과정에서 연골을 보호하는 핵심적인 역할을 한다는 사실을 세계 최초로 규명한 것”이라며 “향후 SHP를 표적으로 하는 치료 전략이 개발된다면 질병의 진행을 늦추거나 예방하는 새로운 치료 패러다임으로 이어질 수 있을 것으로 기대한다”고 설명했다.
한편, 이번 연구는 생명연 강은정 박사가 제1저자로 참여했고, 연구 결과는 지난달 21일 국제학술지 ‘Nature Communications’에 게재됐다.
(논문명: Small heterodimer partner protects against osteoarthritis by inhibiting IKKβ/NF-κB-mediated matrix-degrading enzymes in chondrocytes)







