한국생명공학연구원(이하 생명연)이 그동안 콜레스테롤 조절자로만 알려졌던 단백질이 스트레스 상황에서 세포의 죽음을 결정하는 '사멸 신호'로 변한다는 사실을 세계 최초로 규명했다.
이번 연구는 패혈증이나 바이러스 감염 등 과도한 세포 죽음이 장기 손상을 일으키는 질환의 새로운 치료법 개발에 활용할 수 있을 전망이다.
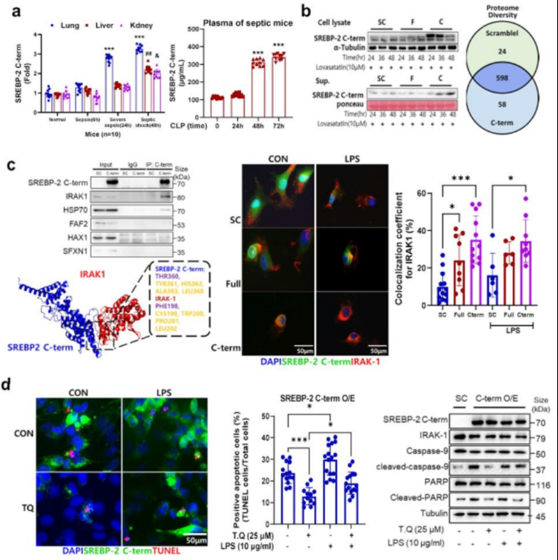
생명연 노화융합연구단 서영교 박사팀은 콜레스테롤 조절 단백질 ‘SREBP-2’가 스트레스 상황에서 세포 사멸을 유도하는 신호로 작용한다는 사실을 규명했다.
SREBP-2는 평소 세포 내 콜레스테롤이 부족하면 합성을 늘리고, 넘치면 줄이는 균형추 역할을 한다.
연구팀은 이 단백질이 극한 스트레스 상황에서 전혀 다른 기능을 수행한다는 점에 주목했다.
우리 몸 세포는 감염되거나 손상되면 주변 조직 피해를 막기 위해 스스로 죽음을 선택하는 세포 사멸 과정을 거친다.
이는 몸을 지키는 중요한 방어 전략이지만, 정상 범위를 벗어나 과도하게 작동하면 오히려 폐나 간 등 주요 장기 손상을 초래한다.
연구팀은 SREBP-2의 뒷부분 ‘C-말단’이 강한 스트레스를 받으면 소포체에서 떨어져 나와 세포 밖으로 분비되고, 주변 세포로 이동해 죽음을 유도하는 것을 확인했다.
분비된 C-말단 조각은 면역반응 신호전달 단백질 ‘IRAK1’과 결합한다. IRAK1은 감염 등 위험 신호를 세포 내부로 전달하는 역할을 하는데, SREBP-2 조각과 결합하면 세포 자살 회로가 강하게 활성화됐다.
연구팀은 패혈증 생쥐모델으로 이 과정을 입증했다.
실험결과 질환이 악화될수록 폐·간·신장 등 주요 장기에서 C-말단 조각이 급격히 증가했고, 특히 폐에서 가장 큰 증가폭을 보였다.
또 IRAK1의 작용을 억제하자 죽어가던 세포가 다시 살아나는 현상이 나타났다.
이는 SREBP-2 C-말단 조각이 IRAK1을 통해 세포 사멸을 직접 유도하는 핵심 신호임을 의미한다.
이번 연구는 특정 단백질이 환경에 따라 완전히 상반된 역할을 수행할 수 있음을 입증한 것으로 큰 의미를 갖는다.
이는 패혈증이나 바이러스 감염 시 나타나는 ‘사이토카인 폭풍’과 조직 손상 메커니즘을 이해하는 데 중요한 단서를 제공한다.
서 박사는 "콜레스테롤 조절 단백질이 비정상적으로 분비돼 멀쩡한 세포까지 죽게 만드는 과정을 차단하면 패혈증의 장기 부전 문제를 근본적으로 해결할 수 있을 것"이라며 "후속 연구를 통해 감염 질환에서 나타나는 과도한 면역 반응을 억제하고 조직 손상을 최소화하는 표적 물질을 발굴할 계획"이라고 말했다.
한편, 이번 연구는 지난 18일 국제학술지 ‘Signal Transduction & Targeted Therapy(IF 52)’에 게재됐다.
(논문명: Cleaved SREBP-2 C-terminal fragment noncanonically drives interleukin-1 receptor-associated kinase 1-dependent apoptosis/ 교신저자: 생명연 서영교 박사 / 제1저자: 생명연 연명훈 박사)







